風險管理
本公司為強化公司治理與降低營運可能面臨之風險,確保本公司之穩健經營與永續發展,於2025年11月經董事會通過「風險管理實務守則」,主要內容包括風險管理政策、風險管理組織、風險管理流程、風險管理類別與機制等項目,據以有效控制業務活動所產生的風險,並每年至少一次向董事會報告當年度之風險管理運作情形。
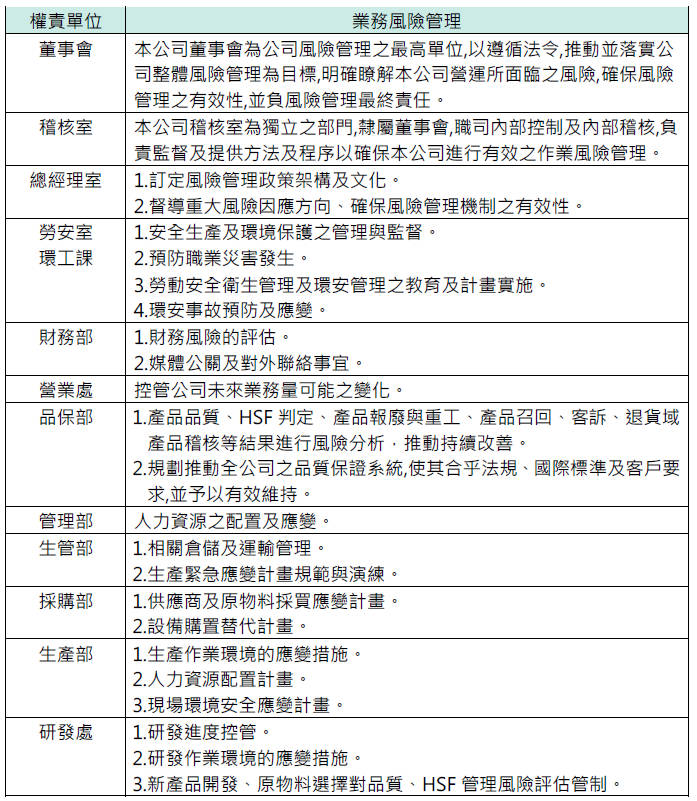
為有效執行風險管理機制,本公司由董事會、各風險管理單位公司日常事務處理之直屬最高主管、各風險管理單位及子公司共同參與推動。每年定期針對各風險管理單位的工作範圍,辨識風險、衡量風險並進行風險控制。
風險管理組織架構
.png)

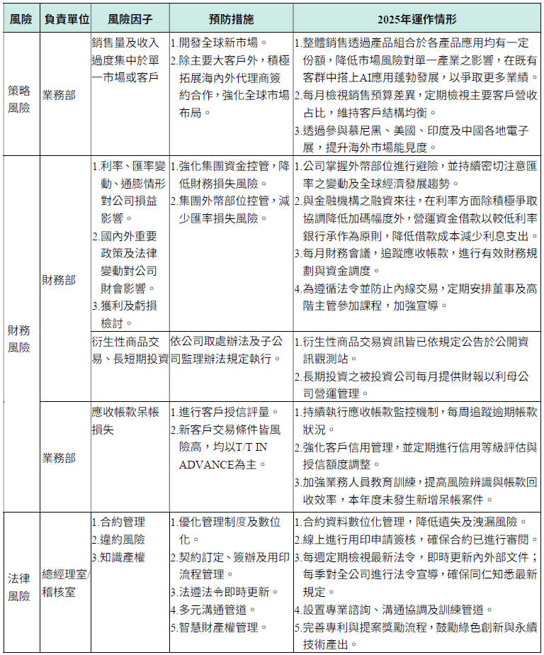
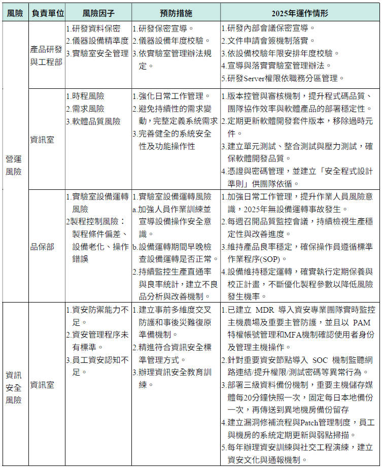
風險管理運作情形
本公司積極推動落實風險管理機制,每年一次向董事會報告其運作情形,2025年執行情況已提報至2026/1/21董事會,主要運作情形如下:



對於風險管理,本公司依據ISO 45001條文規定,建立一套工作場所危害鑑別及風險評估準則,藉由此準則發掘本廠各場所之危害並予以鑑別,對於高風險之作業場所給予適當之控制,並使其風險降低,以減少作業場所發生事故之機率,提供員工一個安全之工作場所。